资讯
-
吉客云ERP和网店管家是一家的么?哪个好用?
摘要:金数云ERP和网店管家不是一家公司,它们是两个不同的企业管理软件品牌。金数云ERP是广州吉客信息科技有限公司的产品,而网店管家则由杭州淘芝网络技术有限公司研发的。它们都是专业…
-
金蝶K3暂估应付冲回业务怎么做?(暂估应付单到冲回记账业务流程介绍)
摘要:企业财务人员在做账时,如果采购商品,商品入库后尚未收到发票,需要先确认暂估应付,后续收到发票后,确认财务应付,并冲回之前确认的暂估应付款。那么如何使用金蝶K3软件做暂估应付单…
-
吉客云ERP怎么收费?多少钱一年?
摘要:金数云ERP是一款功能齐全的电商ERP管理软件,支持多种领域的企业管理和协同合作,包括采购、销售、仓库、生产、财务、人力资源等。针对不同的企业需求,金数云ERP提供了多种套餐…
-
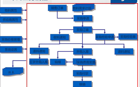
金蝶采购ERP管理系统有哪些功能模块?
摘要:金蝶采购ERP管理系统是一款为企业提供完整的采购流程管理解决方案的软件。采购ERP管理系统是基于国际先进标准和技术开发的,涵盖了企业采购全部业务流程,具有高效、实用、灵活的操…
-
中小企业IPO中的财务问题与对策(找准方向赢更高投资回报)
摘要:近年来,我国密集出台了一系列金融支持政策,精准滴灌中小企业,在缓解中小企业融资难,融资贵方面取得了一定成效。2023年2月,中国证监会发布了全面实行股票发行注册制相关制度规则…
-
金蝶ERP管理系统采购订单在哪?怎么删除和导出?
摘要:金蝶ERP管理系统是一款集成化的企业管理软件,它包含财务、销售、采购、生产、库存等多个方面,支持企业的全面管理。在金蝶ERP的采购模块中,采购订单是非常重要的一环,下面将介绍…
-
金蝶管易电商ERP系统打单操作教程
摘要:在电商企业中,打单操作是一个非常重要的环节,打单不仅影响货物出库速度,还会影响到客户的用户体验。在金蝶管易电商ERP系统中,打单操作同样是必不可少的,下面将为大家介绍如何在金…
-
金蝶系统手机版安装教程图解
摘要:金蝶系统是一种企业管理软件,可以帮助企业进行人力资源管理、财务管理、资产管理、供应链管理等多个方面的管理。随着移动互联网的普及,金蝶系统手机版成为越来越多企业使用的工具。本篇…
-
聚水潭和管易云电商云ERP哪个好?(优缺点详细对比)
摘要:聚水潭和管易云都是比较优秀的电商云ERP系统,它们都可以帮助电商企业实现多方面的管理,包括订单管理、库存管理、采购管理、财务管理等等。不同之处在于它们的功能特色和适用场景有所…
-
管易云C-ERP基础版和标准版区别有哪些?
摘要:管易云C-ERP是智慧型云ERP系统,基于云计算和大数据,为中小企业提供一套全面、智能的管理系统,包括基础版和标准版两个版本。以下是管易云C-ERP基础版和标准版区别的详细介…